This model was created for the Keras code example on denoising diffusion implicit models (DDIM).

Model description

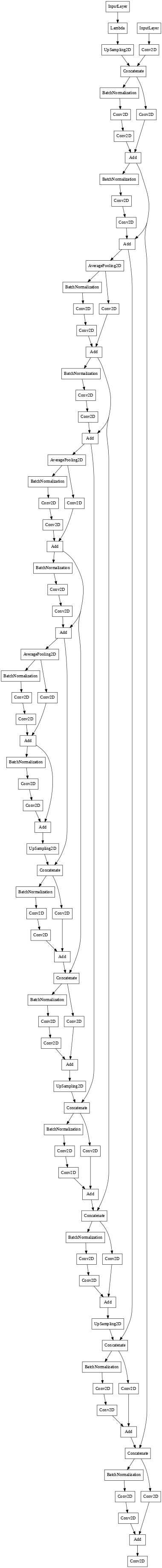
The model uses a U-Net with identical input and output dimensions. It progressively downsamples and upsamples its input image, adding skip connections between layers having the same resolution. The architecture is a simplified version of the architecture of DDPM. It consists of convolutional residual blocks and lacks attention layers. The network takes two inputs, the noisy images and the variances of their noise components, which it encodes using sinusoidal embeddings.

Intended uses & limitations

The model is intended for educational purposes, as a simple example of denoising diffusion generative models. It has modest compute requirements with reasonable natural image generation performance.

Training and evaluation data

The model is trained on the Oxford Flowers 102 dataset for generating images, which is a diverse natural dataset containing around 8,000 images of flowers. Since the official splits are imbalanced (most of the images are contained in the test splite), new random splits were created (80% train, 20% validation) for training the model. Center crops were used for preprocessing.

Training procedure

The model is trained to denoise noisy images, and can generate images by iteratively denoising pure Gaussian noise.

For more details check out the Keras code example, or the companion code repository, with additional features..

Training hyperparameters

Hyperparameters Value
num epochs 80
dataset repetitions per epoch 5
image resolution 64
min signal rate 0.02
max signal rate 0.95
embedding dimensions 32
embedding max frequency 1000.0
block widths 32, 64, 96, 128
block depth 2
batch size 64
exponential moving average 0.999
optimizer AdamW
learning rate 1e-3
weight decay 1e-4

Model plot

View model plot

network architecture residual unet

Downloads last month
35
Inference Providers NEW
This model isn't deployed by any Inference Provider. 🙋 Ask for provider support

Space using keras-io/denoising-diffusion-implicit-models 1

Papers for keras-io/denoising-diffusion-implicit-models